Ethereumの2023年以降のロードマップの概観
2022年10月03日
この記事を簡単にまとめると(AI要約)
目次
- 前提
- Ethereumが重視している開発方針や前提
- The Mergeの振り返り(ブロック生成とETHの供給スケジュールを振り返る)
- 電気消費量
- ETHの供給スケジュール
- ブロック生成の安定化
- The Surge(レイヤー2の最適化して段階的にシャーディングを実装)
- Proto Danksharding
- 本来計画されたシャーディングの実装
- The Verge (Verkle Treeを実装してWitness Dateを圧縮)
- The Purge(ステートの圧縮)
- The Splurge(上記に含まれない重要なアップデート)
- Account Abstraction(アカウントの抽象化)
- レイヤー3
- Protocol Proposer Builder Separation
- 総括
前提
本レポートでは、Ethereumの2023年以降のロードマップの概観を行います。
2022年9月、Ethereumは大きな開発マイルストーンであるPoSへの完全移行をThe Mergeのアップデートによって実現しました。
EthereumのPoSへの移行は2013年のプロジェクト考案時点からロードマップに組み込まれていましたが、ついに実現された形になります。最も多様なアプリケーション生態系を持つスマートコントラクトプラットフォームが無事にコンセンサスメカニズムの移行を出来たことは、Web3・暗号資産業界全体で見ても非常に重要なイベントでした。
しかしながら、Ethereumはこれで完成ということはなく、さらなるスケーラビリティを実現するために今後も多くのアップデートが計画されています。2022年7月に開催されたEthereum Community ConferenceでVitalik Buterinは、TheMergeが完了した時点でEthereumはおおよそ55%の進捗であると説明しました。
つまり、2013年11月にEtheruemのホワイトペーパーが公開されて、そのビジョンはようやく半分程度が実現されたこととなります。そして、Ethereumの開発が100%にまで完了する時期には、分散性を維持しながら、秒間100,000のトランザクションを実現するだろう、とも述べています。
つまり、2013年11月にEtheruemのホワイトペーパーが公開されて、そのビジョンはようやく半分程度が実現されたこととなります。そして、Ethereumの開発が100%にまで完了する時期には、分散性を維持しながら、秒間100,000のトランザクションを実現するだろう、とも述べています。
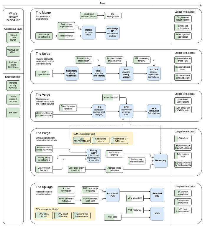
同イベントでVitalik Buterinは、今後のEthereumのアップデートの大きなマイルストーンとして以下の段階があると説明をしました。
- The Surge
- The Verge
- The Purge
- The Splurge
2023年以降、これらが段階的に開発がされる予定になっています。
とはいえ、これまでもEthereumのロードマップには様々な細かい変更が多々あったことから、今後もこれらのロードマップは可変するものであると考えるべきです。しかし、それでも現状最も重要なスマートコントラストプラットフォームであるEthereumが今後数年どのように発展していくかをイメージすることは、他のブロックチェーンと比較する起業家・開発者・投資家の全てにとって重要です。
今回のレポートでは、Ethereumの大前提となる基本開発方針のおさらい、The Mergeの振り返りもしながら、今後のEthereumのアップデート内容を解説します。
Ethereumが重視している開発方針や前提
Ethereumは重視している開発方針として、PoS移行時に以下の5つの要素が定義されましたが、これは現在でも変わっていません。
Decentralization(分散性)
ノートPCでもバリデータとしてネットワークに参加でき、ノードが分散している状態をつくる。
ノートPCでもバリデータとしてネットワークに参加でき、ノードが分散している状態をつくる。
Resilience(弾性)
多くのノードがオフラインになっても稼働し続けるネットワーク
多くのノードがオフラインになっても稼働し続けるネットワーク
Security(セキュリティ)
多くのバリデータが参加してセキュリティの高いネットワーク
多くのバリデータが参加してセキュリティの高いネットワーク
Simplicity(シンプル)
多少の効率性を失ってもシンプルさを重視した設計を優先する。
(バグが複雑な設計にこそ発生し、シンプルでない設計はアップデートの自由を損ないやすいため)
多少の効率性を失ってもシンプルさを重視した設計を優先する。
(バグが複雑な設計にこそ発生し、シンプルでない設計はアップデートの自由を損ないやすいため)
Longevity(持続性)
量子耐性、コンポーネントの可換性による持続性
量子耐性、コンポーネントの可換性による持続性
上記をプライオリティにしながら、ブロックチェーンを分散的にスケールさせることを、PoS+シャーディング、そしてレイヤー2で実現するのが基本方針です。
2020年10月にVitalik氏が『A rollup-centric ethereum roadmap』という新しい提案を公開しました。レイヤー2・Rollupが実用フェーズに入ったことからEthereumの開発もRollupを前提にすべきではないかという考えを示す提案です。レイヤー2の実装は大きく、Optimistic Rollupとzk Rollupに大別されます。
前提として知っておくべきこととして、2022年現在、PoSの移行を「Ethereum 2.0」と呼称していません。これは新しいユーザーがEthereumが複数あることを誤認したり、ETH2トークンの交換が必要と勘違いすることを懸念してのことです。
また、Etheruemの開発の進め方として、「The Surge・The Verge ・The Purge・The Splurge」などVitalikが方針を示したことを書きましたが、Ethereumの開発は中央集権的なわけではありません。Vitalikやフルタイムのコア開発者は、このような方針を示しつつも、フォーラム上でその方針に対して実装提案の議論や必要であれば方針転換について幅広く議論がなされています。
そうして議論が成熟したものはEIPとして正式に提案された後に、さらに具体的な議論と実装を経て、新しいノードのアップデート提案に受け入れされて、ほとんど毎回ハードフォークによってノード運営者が新しいソフトをインストールすることでアップデートされます。なおこれらはオフチェーンガバナンスと呼ばれるブロックチェーンの改善手法です。
この点においてVitalikの凄さは、ビジョンと大まかな方針作りをつくって、世界中から協力者を募り、研究開発のスケーラビリティを得ていることであり、Ethereumの最も根源的な強みにも繋がっています。
The Mergeの振り返り(ブロック生成とETHの供給スケジュールを振り返る)
2022年9月にPoS移行がThe Mergeにより実現されました。
いくつかの観点で振り返りをします。
電気消費量
ConsenSysが依頼して発表されたCCRI (Crypto Carbon Ratings Institute)のレポートによると、The Merge後のネットワークの電気消費量は99.95%削減されました。削減されたハッシュレートと、PoSネットワークのノードを稼働させる電気消費量が推計しています。
ETHの供給スケジュール
The MergeはETHの供給スケジュールが大きく減少する要素を含んでおり、投資家にとってはこの点が直接的に影響があり重要です。
The Merge後、PoW報酬がゼロになり、新規発行がPoS報酬のみに限定されます。EIP-1559によりネットワーク使用量に応じてバーンもされることから場合によってETHはデフレーションされます。
The Mergeが完了して2週間が経過した9/30時点ではデフレーションにはなっていないものの、PoWが継続していたシナリオと比較するとその場合約20倍以上が新規発行されています。
9/15-9/30にインフレしたETH(https://ultrasound.money/)
つまり、わずか一回のアップデートでBitcoinで言うところの半減期4回分弱の供給制限イベントになっています
関連レポート:論考・ETHの時価総額がBTCを追い抜くと考える理由
ブロック生成の安定化
The Mergeによって、ブロック生成から計算を解くプロセスがなくなったため、ブロック生成間隔が安定化しました。ブロック毎に常に約12秒の間隔になったためUXが改善しました。また、この安定化は間接的にgas fee改善にも多少繋がるとも言われています。ブロック間隔が分からず高いトランザクション手数料を支払うユーザーが、一定少なくなるためです。
https://twitter.com/natemaddrey/status/1570856077788585984?s=20&t=68IFuxsnNwWcRrfesGWwOQ
The Surge(レイヤー2の最適化して段階的にシャーディングを実装)
The Surgeは2023年に段階的に行われるアップデートです。その内容は主に、Ethereumのブロックチェーンレベルでレイヤー2の最適化をすることと、シャーディングが含まれます。
シャーディングとは個々のデータを分け、効率的に並列処理する仕組みを指し、1つのブロックチェーンではなく分離した複数のシャードチェーンがそれぞれトランザクションします。Ethereumのスケーリングを劇的に改善する手法として過去5年以上研究開発されてました。The Surgeではこれを段階的に実装します。
Proto Danksharding
Proto Dankshardingは2022年から有力視された新しいシャード実装方法です。
もともとEthereumは複数のシャードを持つことによる水平方向のスケーリングを計画していましたが、その実装は難易度が高いです。
しかし、その実装前にレイヤー2であるRollupが実用化されました。RollupによってExecutionとSettlementが分離されており、ボトルネックはいかに低いコストでデータの可用性(Data Availability)を確保するかという点になっています。
Proto Dankshardingはこのような背景から、Rollupのセトルメント時にデータを保存することに最適化されたデータシャードを先に作ろうという試みです。このシャードにトランザクションの引数であるcalldataを保存して、Rollup上のData Availabilityを確保します。そして、このシャードに記録をする専用のトランザクション種類として、Blobs(ブロブ)と呼ばれる新しいトランザクション種別を導入します。
つまりレイヤー1のデータ領域をレイヤー2が使いやすいように最適化して、スケーリングを目指すのがProto Dankshardingの考え方です。
Celestiaと呼ばれるレイヤー2に最適化されたブロックチェーンが構想されていますが、それをシャードレベルで実装するのがProto Dankshardingであるとも言えます。
Celestiaと呼ばれるレイヤー2に最適化されたブロックチェーンが構想されていますが、それをシャードレベルで実装するのがProto Dankshardingであるとも言えます。
本来計画されたシャーディングの実装
Ethereumは本来、64つのエグゼキューションシャードを志向していました。この実装タイミングはProto Dankshardingの後になり、The Surgeの最後のプロセスになります。
Ethereumのノードがランダムに64のシャードを入れ替えでバリデートしながらも、データを検証できる仕組みとして、DAS(Data Availability Sampling)の実装が必要になります。DASは、⼀部のデータをサンプリングし検証することで、全体のデータの一部であることを数学的に保証する仕組みです。バリデータが一部の全てのシャードのデータを持たなくても良いようにします。
参照:Sharding
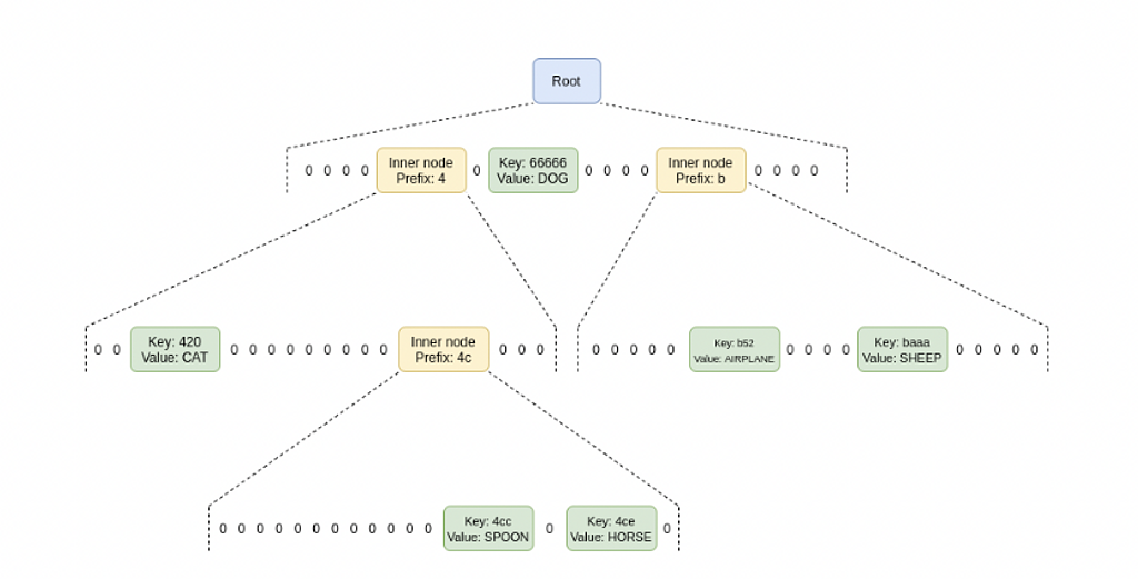
The Verge (Verkle Treeを実装してWitness Dateを圧縮)
The VergeにはVerkle Treeという重要な技術のアップデートが含まれます。
Ethereumは32ETHさえ持っていれば、誰でもノード運営に参加して、より分散化できる世界観を求めています。このためにはノードの軽量化が重要になりますが、Verkle Treeの実装はそのための重要な要素です。
現在、Ethereumのステートは、マークルツリーと呼ばれるデータ構造で、アカウントデータなどがハッシュ化されてツリー上に保存されています。アーキテクチャのイメージ図は下記です。
これを新しいデータ構造の形式であるVerkle Treeに置き換えます。アーキテクチャイメージとしては下記です。
バリデータは、ブロックが生成時、トランザクションの有効性を確認するためのデータであるwitness dataを検証する必要がありますが、その際にこのVerkle Treeの場合、witness dataのサイズが小さくなりP2Pの通信により適合することが期待されます。
The Purge(ステートの圧縮)
Etheruemのフルノードのサイズは日々大きくなっています。9月末日時点で900GBを超えています。
ブロックチェーンが持続する限り、このデータ量は肥大化し続け、それでいながら世界中多くの人がノードを検証し続けることは現実的ではありません。
この解決策として有力視されている実装アイデアは、「EIP-4444: Bound Historical Data in Execution Clients」で、ノードは過去のデータ保持をする義務がなくなるという提案です。最低過去1年のブロックデータを持てバリデーターノードとして機能するというアイデアです。
この解決策として有力視されている実装アイデアは、「EIP-4444: Bound Historical Data in Execution Clients」で、ノードは過去のデータ保持をする義務がなくなるという提案です。最低過去1年のブロックデータを持てバリデーターノードとして機能するというアイデアです。
この場合、完全にヒストリカルデータをダウンロード出来る実装と、1年間のみのデータ保存で良いノードに実装が分かれることが想定されています。これによって、ノード参加はよりしやすくなります。
しかし、過去のデータを保持するインセンティブがない場合、検閲・可用性のリスクがあるとも指摘されています。
このため、過去のデータを全て保存する場合のインセンティブなども検討されていますが、その場合、多くのDappsが履歴データを取得するために当該ノードに依存して集権的になるリスクもあると指摘され、9月時点で正確なインセンティブ設計と実装方法は確定していません。
The Splurge(上記に含まれない重要なアップデート)
The Splurgeは上記に含まない重要なアップデートの総称とのことで、アップデート時期も分離しています。
VitalikはEtheruem Community Conferenceで、「the fun stuff」とだけ述べています。つまり現時点で、The Splurgeという名称自体はそれほど重要ではありません。上記に含まれないEthereumの重要なアップデートを筆者の観点で3つだけ列挙します。
Account Abstraction(アカウントの抽象化)
Account Abstractionは、簡潔には、スマートコントラクトウォレッ トをプロトコルレベルで実装するための提案です。
あるいは他の表現ですが、EIP2938 では以下のように表現されています。
Account abstraction (AA) allows a contract to be the top-level account that pays fees and starts transaction execution.
つまり、Account Abstractionは、コントラクトを最上位アカウント、トランザクションの起点となり、その手数料を支払うことができるアカウントということになります。
つまり、EOAとコントラクトウォレットの区別がより曖昧になるはずです。
現在はコントラクトウォレットはそれ自体がトランザクションの起点にすることが出来ません。EOAがアクションをして、それをトリガーにしてコントラクトウォレットがトランザクション実行をしています。
現在はコントラクトウォレットはそれ自体がトランザクションの起点にすることが出来ません。EOAがアクションをして、それをトリガーにしてコントラクトウォレットがトランザクション実行をしています。
Account Abstractionはで、コントラクトウォレットが直接トランザクションを発行できるようになると、検証⽅法の柔軟性が生まれて、ブロックチェーンの利用の際に安全性が高まることが期待されます。
EOAではECDSAでの署名検証が行われ、 署名でトランザクションの公開元を証明していますが、それ以外の任意の⽅法で、BLS署名やシュノア署名、ゼロ知識証明などで証明することも可能になり、リスク低減ができます。他にもプロトコルレベルで、第三者によるリカバリーが可能なソーシャルウォレットを実装できる可能性も生まれ、ユーザビリティが高まると期待されます。
EOAではECDSAでの署名検証が行われ、 署名でトランザクションの公開元を証明していますが、それ以外の任意の⽅法で、BLS署名やシュノア署名、ゼロ知識証明などで証明することも可能になり、リスク低減ができます。他にもプロトコルレベルで、第三者によるリカバリーが可能なソーシャルウォレットを実装できる可能性も生まれ、ユーザビリティが高まると期待されます。
レイヤー3
レイヤー2はVitalikや、ゼロ知識証明に強い技術企業であるStarkWareが2022年後半から提案している概念です。
レイヤー3の基本的な概念は、汎用的なレイヤー2を拡張して、用途に応じてアプリケーション特化や、プライバシー特化などの層を作ろうという概念です。
https://medium.com/starkware/fractal-scaling-from-l2-to-l3-7fe238ecfb4f
レイヤー3の基本的な概念は、汎用的なレイヤー2を拡張して、用途に応じてアプリケーション特化や、プライバシー特化などの層を作ろうという概念です。
AvalancheのSubnetsやCOSMOS SDKなどの考え方にも通じるものがある新しいトレンドと言えるでしょう。
Protocol Proposer Builder Separation
PBSはブロック提案者と作成者を分離する手法です。
Proposer-Builder Separation (PBS) は、MEVの問題に対するプロトコルレベルでの潜在的な解決策です。
関連レポート:MEVとFlashbot マイナーによるフロントランニングの実態とその解決策の例
関連レポート:MEVとFlashbot マイナーによるフロントランニングの実態とその解決策の例
ブロック作成者は、トランザクションの順序付きリストである「実行ブロック ボディ」を作成し、これらのブロックの入札を送信します。ブロック提案者の仕事は、最も高い入札で exec ブロック本体を受け入れることだけです。提案者/ビルダーの分離は、中央集権化されがちなブロック生成を、高度に分散化されるべきトランザクション検証から分離します。
総括
今回のレポートは、Ethereumの2023年以降のロードマップの概観を行いました。
PoSへのエコシステムを移転させ、レイヤー2の生態系も日の日に拡大しているEthereumは、まだまだ大きなアップデートが残されています。最近では、企業・クリエイターなどこれまでとは異なるあたらしいブロックチェーンのエコシステムに参入しています。それらのネットワーク需要に耐えうるインフラストラクチャーとしてEthereumも進化をしていく必要があることは明白です。
紹介したロードマップはあくまで2022年後半時点のもので今後変化もあるはずですが、高い分散性を維持しながら、スケーラビリティ実現する壮大なビジョンはEthereumのアイデアが公開されてから変化していません。今後もこのビジョンに沿いながら、様々なアップデートが行われるでしょう。
※免責事項:本レポートは、いかなる種類の法的または財政的な助言とみなされるものではありません。