Babylon技術アーキテクチャの概要、ノンカストディアルBTCステーキングにあたってのリスク要素とは

2024年11月23日
この記事を簡単にまとめると(AI要約)

目次

  • Babylonのテクノロジーアーキテクチャの概要
    • Babylonの基本構造
    • Babylon Chain
    • Bitcoin (as a Timestamp-Server)
    • Consumer Zoneの役割
  • Bitcoin Stakingバックエンドデプロイメント
    • 主な構成要素と役割
  • Babylonの監査状況
  • セキュリティリスクに関する考察
    • Bitcoinとの連携に伴うリスク
    • Finality Providerの不正リスク
    • IBCにおけるリスク
    • Covenant Emulatorのマルチシグリスク
    • Vigilantesに依存するリスク
  • 今後のロードマップについて
  • 総括
    • 参考文献
本レポートでは、Babylonの技術アーキテクチャの全体像を理解し、リスク要素を認識することを目的にします。
Bitcoinは、その堅牢なセキュリティと高い分散性が広く認知されています。しかし、BTC保有者はBTCを「眠らせたまま」にしていることが一般的です。DeFi(Decentralized Finance)で利用するためには、一定のトラスト要素を許容してラッピングしたり、ブリッジされて利用されてきました。
PoS(Proof-of-Stake)チェーンは、ブロックチェーンでもポピュラーなコンセンサスメカニズムですが、初期段階ではネイティブトークンの価格がつきにくく十分なセキュリティを確保するために課題があったり、ロングレンジアタックなど攻撃手段を防ぐためにステーキング解除期間を長く取って資金効率性などのトレードオフを許容して運営されます。
Babylonは、このような背景にある課題を解決するプロトコルとして開発されています。その価値は以下に集約できるでしょう。
  1. BitcoinのセキュリティをPoSチェーンに共有することで、Bitcoin保有者に「ノンカストディアルなBTCステーキング」という新たな収益源を提供する
  2. Bitcoinのセキュリティを活用することで、PoSチェーンの初期段階におけるセキュリティ不足を補う
  3. Bitcoinタイムスタンピングによってファイナリティを保証し、ロングレンジアタックへの耐性を高めてアンボンディング期間を削減する
  4. DeFiプロトコルとの連携により、BTCのデポジットを活用し、リキッドステーキングトークンの市場を広げることで、BTCを中心としたDeFiエコシステム内での相互運用性と流動性を強化する
出典:BTC Staking litepaper


上図は、いくつものPoSチェーンが、BTCホルダーのステーキングによって、Bitcoinのセキュリティの恩恵を受ける様子です。その見返りとしてPoSチェーンはネイティブトークンでBTCホルダーに利回りを提供することを表現しています。
なお、ロングレンジアタックとは、攻撃者が大半のバリデーターがステーク解除している古いブロックチェーンのステートから新しいチェーンを分岐させ、現在の最新の正規のチェーンよりも信頼性が高いように見せかけることで、資産の二重使用や報酬を独占するなどの攻撃を行うことです。攻撃者は分岐させる前に自身のステークを引き出せば、ステークが十分ではなくとも過去のブロック生成できる立場を悪用してチェーンを競合させることが可能です。
また、BTCを運用することでインカムゲインを得ようというアイデアは別のプロトコルでも取られているアプローチです。以下のレポートでもプロトコルの全体像とリスク要素を考察していますので、BTCを保有するだけでなく運用しようとする投資家にとっては参考となるでしょう。
Babylonの基本的な仕様と概要を把握するためには、以下のレポートが参考となるでしょう。

Babylonのテクノロジーアーキテクチャの概要

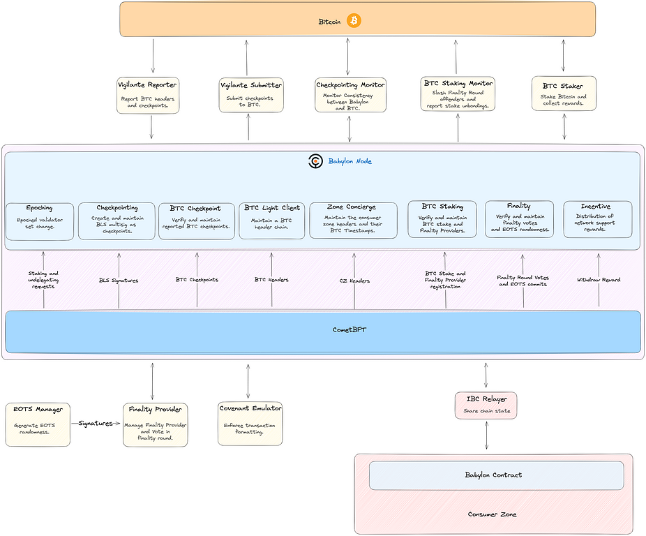
Babylonは、BitcoinのセキュリティとPoSチェーンの相互に作用させることで、PoSチェーンの経済的セキュリティを高める独自のプロトコルを構築しています。そのアーキテクチャは、複数の主体やモジュールが連携して動作するシステムで構成されます。以下の図は、その全体像です。

https://docs.babylonlabs.io/docs/introduction/architecture


まずは、Babylonのアーキテクチャの基本構造を解説します。

Babylonの基本構造

Babylonでは、以下の3つの要素を組み合わせて構成されているプロトコルです。
  1. Babylon Chain 
    • Cosmos SDKを基盤とするPoSブロックチェーン
    • BitcoinとConsumer Zone(後述)間の中間レイヤーとして機能する
    • チェックポイントの作成、ブロックファイナリティの確立、不正検出などを担う
  2. Bitcoin 
    • PoSチェーンのバリデーターのコンセンサスを経た署名を集約したデータを受け取りタイムスタンプを保存するサーバーとして機能する
    • Babylon Chainから送信されるチェックポイントOP_RETURNスクリプトを利用して記録する
    • スラッシングトランザクションが実行され、バーンされる場所にもなる
  3. Consumer Zone 
    • Babylon ChainとIBC(Inter-Blockchain Communication)プロトコルを介して接続されるBabylonからセキュリティを供給されるPoSチェーンの総称
    • Bitcoinのタイムスタンプされたデータを受け取ることでファイナリティを確立しセキュリティを強化する
    • Babylonを介すことで、一般的なPoSチェーンでは実現困難なロングレンジアタックへの対策や、立ち上げ初期のPoSでは難しい経済的セキュリティをBitcoinを利用したファイナリティのサポートを受けて実現する
以下にそれぞれの役割の詳細についてまとめます。

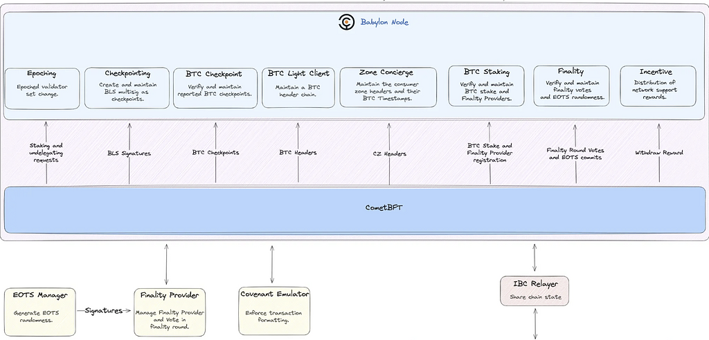
Babylon Chain

Babylon Chainは、BitcoinとConsumer Zoneの中間レイヤーとして、いくつものモジュールで構成されています。そのモジュールの一つひとつは、PoSチェーンにBTCステーキングによる経済的セキュリティを供給することを目的として、エコシステムを駆動させるためにあります。
Babylon Chain自体もPoSチェーンとして構築されており、バリデーターはFinality Providerという名称が与えられています。


以下、8つのモジュールごとにその役割をまとめます。
  1. Epoching
  2. Checkpointing
  3. BTC checkpoint
  4. BTC Light Client
  5. Zone Concierge
  6. BTC Staking
  7. Finality
  8. Incentive
続きは有料会員限定です
  • 月額 9,990円〜で国内最大級のWeb3リサーチが読み放題
  • DeFi / NFT / DAOなど2,000本以上のレポートを網羅
  • 投資判断や事業検討に使える実務視点の分析
  • 基礎から最新動向までプロフェッショナルな情報にアクセス
すでにご登録済みの方は
無料会員登録は

※免責事項:本レポートは、いかなる種類の法的または財政的な助言とみなされるものではありません。