Web3.0における最新資金調達トレンド分析 #45|Ethereumベースのソーラープロジェクト「Glow labs」、Framework VenturesとUnion Square Ventures主導で3,000万ドルの資金を調達.etc

2024年11月04日
この記事を簡単にまとめると(AI要約)

目次

  • 前提
  • #45_資金調達の潮流
  • 1.「2024年10月」
  • 2.「直近1週間」
    • 2.1.Ethereumベースのソーラープロジェクト「Glow labs」、Framework VenturesとUnion Square Ventures主導で3,000万ドルの資金を調達
    • 2.2.プライバシー技術に焦点を当てたブロックチェーンプロジェクト「Nillion」、Hack VCをリード投資家とし、ArbitrumやWorldcoin、Seiなどのプロジェクトからも支援を受け、2,500万ドルの資金調達
    • 2.3.Ellipsis Labs、Haun Ventures主導で2,100万ドルを調達して「検証可能な金融」を実現するために設計されたEthereum/Solana L2「Atlas」立ち上げ
    • 2.4.Rollup-as-a-ServiceプラットフォームであるGelato、シリーズA+資金調達ラウンドで1,100万ドルを調達
    • 2.5.ゲーム向けの分散型AIインフラを提供するAlliance Games、Animoca BrandsとAsymm Venturesが主導するシリーズAラウンドで500万ドルを調達
  • 3.「2024年度Q4」
    • 3.1.資金調達を実施したプロジェクトのワードクラウド
    • 3.2.ラウンド別分布
    • 3.3.資金調達が活発なカテゴリー
  • 4.投資会社(投資家)の動向
    • 4.1.直近一週間の出資フロー
    • 4.2.活発な投資会社の特定(四半期別)
    • 4.3.活発な投資会社(2024年~)
  • 5.補足資料
    • Infra
    • DeFi
    • Games
    • Tools
    • Social
    • DAO

前提

本シリーズでは、どのようなWeb3.0関連のスタートアップやプロジェクトに資金が集まっているのか、その最新の傾向とパターンを解説します。今回の#45では、2024年10月25日から2024年11月01日にかけての資金調達活動を調査し、どのカテゴリーが最も注目を集め、どのような特徴が見られるのかを分析しています。
【今週の主な話題】
  1. Ethereumベースのソーラープロジェクト「Glow labs」、Framework VenturesとUnion Square Ventures主導で3,000万ドルの資金を調達
  2. プライバシー技術に焦点を当てたブロックチェーンプロジェクト「Nillion」、Hack VCをリード投資家とし、ArbitrumやWorldcoin、Seiなどのプロジェクトからも支援を受け、2,500万ドルの資金調達
  3. Ellipsis Labs、Haun Ventures主導で2,100万ドルを調達して「検証可能な金融」を実現するために設計されたEthereum/Solana L2「Atlas」立ち上げ
  4. Rollup-as-a-ServiceプラットフォームであるGelato、シリーズA+資金調達ラウンドで1,100万ドルを調達
  5. ゲーム向けの分散型AIインフラを提供するAlliance Games、Animoca BrandsとAsymm Venturesが主導するシリーズAラウンドで500万ドルを調達
※本レポートでは当該期間中のトレンドのみを取り上げて解説します。各プロジェクト概要は添付リストの概要欄及び参照URLをご参考ください。

#45_資金調達の潮流

※グラフ記載の$_Mは当該期間中の調達合計、(_cases)は調達したプロジェクト件数を表しています。なお、資金調達報告は確認されているものの調達額が公開されていない場合は、ケースとしてカウントしてはいますが、調達額の計算には含んではいません。
以下、「2024年10月」「直近1週間」「2024年度Q4」の資金調達の潮流を概説します。

1.「2024年10月」

調査時点で観測している10月の投資ラウンド件数は計101件、公開情報に基づく調達額は約$2.41B(※非公開情報を含まない金額)の資金調達報告を確認しています。

2.「直近1週間」

直近一週間の投資ラウンド件数/週は25件、公開情報に基づく調達額/週は約$182M(※非公開情報は含まれません)です。
この期間中、公開された資金調達額ではインフラ($138.2M/14件)、DeFiセクター($28.4M/5件)、Gameセクター($9.5M/2件)の順に多くの資金調達報告を確認しています。
より細かな分類(上図)では、レイヤー2($39M/3件)、レイヤー1($32M/2件)、DePIN関連($3M/3件)に比較的多くの資金が流れていることを確認できます。

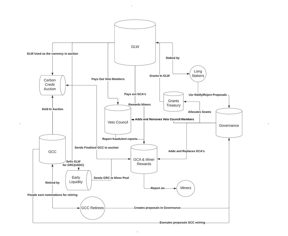
2.1.Ethereumベースのソーラープロジェクト「Glow labs」、Framework VenturesとUnion Square Ventures主導で3,000万ドルの資金を調達

出典:https://glowlabs.org
Ethereumベースのソーラープロジェクト「Glow Labs」がFramework VenturesとUnion Square Ventures主導で3,000万ドルの資金を調達しました。この資金には、Glow運営のための650万ドルと、インドの太陽光発電所の拡大を支援するための2,350万ドルが含まれています。
出典:https://solidity.glowlabs.org/contracts
Glowは、分散型物理インフラストラクチャネットワーク(DePIN)を活用して再生可能エネルギーの供給を加速させることを目指しており、ネットワーク上の太陽光発電所は電力供給量に応じてGLWトークン(ERC-20準拠)やUSDCによるカーボンクレジット報酬を受け取ります。
[参考]

2.2.プライバシー技術に焦点を当てたブロックチェーンプロジェクト「Nillion」、Hack VCをリード投資家とし、ArbitrumやWorldcoin、Seiなどのプロジェクトからも支援を受け、2,500万ドルの資金調達

このレポートはPro会員限定です。
HushHubリサーチの紹介 >
法人向けプラン >

※免責事項:本レポートは、いかなる種類の法的または財政的な助言とみなされるものではありません。