企業から見た資金調達手段と、個人から見た投資対効果について
2022年10月26日
この記事を簡単にまとめると(AI要約)
目次
- 前提:税制改正や審査基準の簡素化など外部環境の変化
- 個人投資家の視点からIEO/IDOのROIを見る
- 総括
前提:税制改正や審査基準の簡素化など外部環境の変化
本レポートでは、直近半年でのIEOやIDOの状況をまとめ、個人と法人向けの参考になる示唆を提供する事を目的にします。
個人投資家としての視点
2022年に入り暗号資産相場環境は低迷が続いており、IEO(Initial Exchange Offering:取引所を通したトークン販売)やIDO(Initial DEX Offering:DEXを通したトークン販売)への興味も薄れています。しかしROIを見ると、取引所と銘柄の選定によっては参入すべき旨味は残っているように見えます。
法人としての視点
また今後は特に国内のベンチャーやスタートアップで、トークンの発行や保有が増えると思われます。その理由として下記3点の外部環境の変化があります。
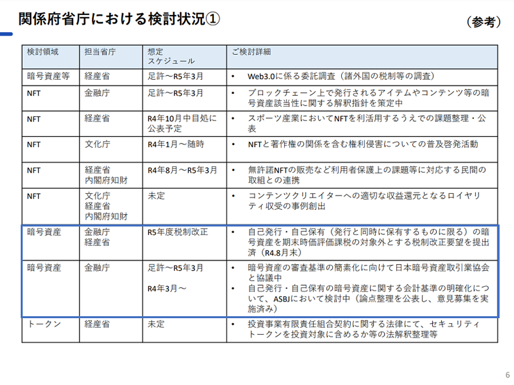
①自己発行・自己保有暗号資産の税制改正
まず金融庁と経産省により令和5年度の税制改正で、自己発行・自己保有(発行と同時に保有する物に限る)の暗号資産を期末時価評価課税の対象外とする税制改正要望が出されています。
https://www.digital.go.jp/assets/contents/node/basic_page/field_ref_resources/31304f21-d56a-4d15-b63e-3b9ef1b96e38/b219408f/20221005_meeting_web3_outline_03.pdf
施行日は決まっていませんが、12月初旬に提出される税制大綱でより詳細が分かると思われます。
https://www.navinavi-hoken.com/articles/tax-reform-2021
②暗号資産の審査基準の簡素化
また、金融庁により暗号資産の審査基準の簡素化に向けて日本暗号資産取引業協会(JVCEA)と協議中です。2022年12月中にも新たなルールが施行される見込みです。対象となるのはICO/IEO/新規通貨以外ですが、JVCEA副会長の小田氏の個人的な見解によると来年度には新規通貨を、時期はわからないがICO/IEOについても審査基準の簡素化を検討しているとの事です。
これらにより、トークンを発行しての自己保有分について2022年4月以降なら法人税の対象とならなくなるため、発行のハードルは下がります。また発行したトークンの取引についても、国内取引所への上場(新規通貨の上場プロセスは変わらないので、来年度の改正を待つ必要はある)のハードルが今後下がってくるはずです。
③会計基準の明確化
この他の懸念点としては、会計基準の明確化があります。これはトークンの発行・保有に対する会計基準が開発されておらず、4大監査法人による会計監査が出来ない問題です。
会計基準が開発されていないことにより、企業が論点整理の第9項に記載されているとおり、 ICO トークンの発行を検討する企業が発行の意思決定ができず、対象取引の普及を妨げている状況が発生している。この背景のひとつとして、ICO トークンの発行および保有に関して、 論点整理で検討されている論点などについて会計処理が定まらない結果、発行を検討する事業者が財務報告に及ぼす影響を評価できず、ビジネス上の意思決定に支障を及ぼしてい ることが挙げられる。また、会計基準が設定されないと、事業者が ICO トークンを発行した 際に準拠する我が国において一般に公正妥当な企業会計の基準が明確にならないことを意味する。これにより、ICO トークンを発行する事業者の会計監査人が事業者の財務報告に対する会計監査を実施することを困難にするという問題を生じさせている。
③の課題は残っていますが、4大以外の監査法人であれば会計監査も行う監査法人はあります。また①の解決により、企業がトークンの発行と保有をしやすくなります。②は新規通貨の審査簡素化には時間がかかりそうですが、海外取引所やDEXへの上場は可能です。(厳密に言うとレピュレーションリスクや税務上の課題はあります)
本レポートでは、直近半年のIEO/IDOのデータを分析し、個人投資家向けにはこの相場環境の中で参入するべきかを判断できる事を目的としています。また法人には外部環境改善後にトークンの発行と保有を計画に入れるべきかを判断出来るようにしています。
また後半のレポートでは、法人向けにより具体的な内容の記載を行う予定です。
HashHub Researchの法人プランでは更に詳細なサポートをしています。詳細はこちらをご覧ください。
https://lp.enterprize.hashhub-research.com/
HashHub Researchの法人プランでは更に詳細なサポートをしています。詳細はこちらをご覧ください。
続きは有料会員限定です
- 月額 9,990円〜で国内最大級のWeb3リサーチが読み放題
- DeFi / NFT / DAOなど2,000本以上のレポートを網羅
- 投資判断や事業検討に使える実務視点の分析
- 基礎から最新動向までプロフェッショナルな情報にアクセス
すでにご登録済みの方は
無料会員登録は
※免責事項:本レポートは、いかなる種類の法的または財政的な助言とみなされるものではありません。